Многообразие и типология
Подборка окончаний достаточно разнообразна и напрямую зависит от части речи. При этом глагольные формы имеют личные флексии, причастия и прилагательные — родовые, существительные — падежные. Такие части речи, как наречие, деепричастие, некоторые местоимения, окончаний не имеют, поскольку относятся к неизменяемым. Предлоги, частицы и союзы также не имеют флексий, кроме того, их нельзя разобрать по составу.
По глагольной флексии становится возможным определение лица, времени и числа. Например, слово «читают» имеет окончание -ют. Оно указывает на грамматическую форму слова: 3 л., мн. ч, наст. вр.

Флексии прилагательных и причастий помогают определить род, падеж и число. Например, прилагательное «красивый» с окончанием -ый. Оно говорит о том, что слово употребляется в мужском роде, единственном числе, Именительном падеже. Если изменить словоформу на «красивая», с флексией — ая, получится прилагательное женского рода. А сама основа при такой перемене остается первоначальной.
Окончания имен существительных разнообразны, но есть несколько основных вариантов, которые представлены в таблице (в зависимости от рода):
| Мужской | Средний | Женский |
| -й, нулевое | -о, -е | -а, -я, нулевое (ь) |
Множественное число чаще всего представлено морфемами -ы и -и.
При изменении существительных по падежам они получают различные окончания в зависимости от типа склонения. Принято разграничивать:
- Первое склонение. Представлено именами мужского, женского, общего рода с флексиями -а/-я в форме Им. п. ед. ч. Примеры: папа, дядя, мама, неряха, жадина.
- Второе. Сюда входят сущ. муж. р. с нулевой флексией в начальной форме, а также слова среднего рода, завершающиеся на -о/е. Примеры: стол, кот, поле, село.
- Третье. Существительные женского рода с нулевой флексией в начальной форме. Примеры: дочь, мышь, рожь, тишь.
Окончания существительных после суффиксов
После суффикса -ищ- у существительных мужского и среднего рода в единственном числе пишется окончание -е , а у существительных женского рода — окончание -а: арбуз-ищ-е, басище, великанище, волчище, городище, дождище, дружище, роялище, сапожище, умище, болотище, бревнище, винище; бородища, головища, силища, скучища, туфлища (туфля). Во множественном числе существительные мужского и женского рода с этим суффиксом имеют окончание -и, а существительные среднего рода — окончание -а: заборищи, сапожищи, ладонищи, мозолищи; болотища, бревнища, оконища .
После суффиксов -ушк-, -юшк-, -ышк-, -ишк- в именительном падеже единственного числа пишется:
1) окончание -а у существительных женского рода и у одушевленных существительных мужского рода: дум-ушк-а, зимушка, волюшка, страстишка, болтунишка, воришка, колдунишка, купчишка, скворушка, трусишка ;
2) окончание -о у существительных среднего рода и у неодушевленных существительных мужского рода: гор-юшк-о, здоровьишко, молочишко, пальтишко, голосишко, городишко, рублишко, сараишко, заборишко .
После суффикса -л- в именительном падеже единственного числа у одушевленных существительных мужского и общего рода пишется окончание -а, у существительных среднего рода — окончание -о: верзи-л-а, воротила, заводила, мазила; мочало, точило, ветрило, зубило .
После суффикса -иц- у существительных среднего рода пишется окончание -е: варень-иц-е, здоровьице, именьице, креслице, маслице, поместьице (ср.: пальтецо , ружьецо ).
Прошедшее время
Здесь все намного проще, нам даже не нужно спряжение!
В действительных причастиях у нас есть суффикс ВШ или Ш, перед ними будет та же буква, что и в инфинитиве перед ТЬ.
| построИВШий, прочитАВШий, растаЯВШий, увидЕВШий |
В страдательных используются суффиксы НН, Т.
| Какая магия происходит в причастиях прошедшего времени?В страдательных причастиях перед суффиксами НН, Т пишется та же буква, что и в инфинитиве. Однако буква И заменяется на Е, превращаясь в суффикс ЕНН. Это значит, что букву И мы писать в страдательных причастиях прошедшего времени никогда не будем. |
Важно: очень часто образовать страдательное причастие прошедшего времени от глагола несовершенного вида будет сложно. Примеры этих редких случаев: «читанный», «жеванный», «вязанный»
| сжАТый, увидЕННый, прочитАННый, посеЯННый |
| Построить (в инфинитиве буква И) значит, причастие будет выглядеть так: построЕННый |

Таблица с примерами
Написание не- с причастиями и деепричастиями
| Пример | Пояснение правописания |
| Не подумав о завтрашнем дне, я потратил все деньги. | Не- с деепричастием |
| Сев в бричку, я понял, что кони не запряжены. | Не- с кратким причастием |
|
Вскоре он вернулся на родину, до глубины души невзлюбив зиму за ее холодный нрав. Ненавидевший наши морозные зимы магнат уехал на родину. |
Деепричастие невзлюбив и причастие ненавидевший не употребляются без не-. |
|
Не запряженные кучером кони стояли у ворот. Еще не расколотый орешек лежал на столе. |
В предложениях есть зависимое пояснительное слово (не запряженные (кем?) кучером; не расколотый (до какого времени?) еще, то есть до сих пор не расколотый орех. |
|
Не запряженные, а только ожидающие кучера кони стояли у ворот. Один не расколотый, пока целиковый орешек лежал на столе. |
В предложениях есть или предполагается противопоставление с союзом а, но и т.п. |
|
Незапряженные кони стояли у ворот. Один нерасколотый орешек лежал на столе. |
Полное причастие с не- пишется слитно, если в предложении отсутствуют поясняющие причастие слова, а также нет и не подразумевается противопоставление с союзом а, но и т.п. |
|
Совсем нераспряженные кони стояли у ворот. Почти нерасколотый орешек лежал на столе. |
Употребление в качестве пояснительных слов наречий меры и степени (совсем, почти) не влияет на правописание не- с причастием. |
Сравним особенности образования страдательных причастий прошедшего времени, в зависимости от лексического значения слова.
| Инфинитив | Страдательное причастие прошедшего времени | Пример употребления в контексте |
| развешать | развешанный | Подушки развешаны во дворе для просушки. |
| развесить | развешенный | Гирлянды развешены в зале. |
| обвешать | обвешанный | На сцену поднялся красавец-мужчина, обвешанный орденами. |
| обвесить | обвешенный | С жалобой обратились обвешенные продавцом покупатели. |
| замешать | замешанный | Замешанные в преступлении сотрудники. |
| замесить | замешенный | Замешенное тесто почти готово. |
| выкачать | выкачанный | На поверхности воды оставались следы выкачанной нефти. |
| выкатить | выкаченный | Гостей порадовала выкаченная из погреба бочка вина. |
| пристрелять | пристрелянный | Ему выдали уже пристрелянное ружье. |
| пристрелить | пристреленный | Пристреленное животное оставили лежать на земле. |
Грамматические признаки окончания
Окончания — это служебные морфемы, находящиеся после корня или после суффикса, например:
- дорогА;
- длиннАЯ;
- первЫЙ;
- приписывАЯ;
Окончания выражают грамматическое значение рода, числа, падежа у именных частей речи, лица и числа у глаголов:
- хорошИЙ (м. р.), хорошАЯ (ж. р.), хорошЕЕ (ср. р.), хорошИЕ (мн. ч.);
- деревО (и. п.), мимо деревА (р. п.), к деревУ (д. п.) и т. д.;
- двадцатЫЙ (им. п. ед.ч.), двадцатОГО (р. п. ед. ч.), о двадцатОМ (п. п. ед. ч.);
- твой — твоЕГО, твоЕМУ, твоим, о твоЁМ;
- прыгАЮ (1 лицо ед. ч.), прыгаешь (2 лицо ед. ч.), прыгаетЕ (2 л. мн. ч.).
Окончания служат для связи слов в словосочетании и предложении:
- краснЫЙ флаг;
- краснАЯ полоска;
- краснОЕ зарево;
- краснЫЕ огоньки.
Суммируем все вышесказанное и дадим точное определение, что такое окончания в русском языке.
Окончания — это словоизменительные морфемы, находящиеся после корня или суффикса, выражающие различные грамматические значения и служащие для связи слов в словосочетании и предложении.
Падежные окончания существительных единственного числа
Выполняя задание, ученик заметит, что главная трудность в написании окончаний существительных – это выбор гласной е или и. В большинстве случаев в конце слова буква в слабой позиции – без ударения. Окончания в таких именах существительных слышатся одинаково, а пишутся – по правилу. Для каждого склонения – свое правило. Труднее даются гласные флексии в род., дат. и предл. падежах.
1-го склонения
Единого принципа правописания окончаний всех ИС 1 скл. нет, так как даже внутри категории есть разновидности. В таблице с примерами – варианты флексий в единственном числе:
| Падеж | ИС муж. и жен. рода с окончанием -а, -я | Слова на –ия (основа на -и, оконч -я) |
|---|---|---|
| Именительный | дын-Я, груш-А, пап-А, бат-Я, иде-Я | стихиЯ, трагедиЯ |
| Родительный | дын-И, груш-И, пап-Ы, бат-И, иде-И | стихиИ, трагедиИ |
| Дательный | дын-Е, груш-Е, пап-Е, бат-Е, иде-Е | стихиИ, трагедиИ |
| Винительный | дын-Ю, груш-У, пап-У, бат-Ю, иде-Ю | стихиЮ, трагедиЮ |
| Творительный | дын-ЕЙ, груш-ЕЙ, пап-ОЙ, бат-ЕЙ, иде-ЕЙ | стихиЕЙ, трагедиЕЙ |
| Предложный | на дын-Е, в груш-Е, о пап-Е, бат-Е, об иде-Е | о стихиИ, в трагедиИ |
Правило для большинства ИС 1 скл (1 столбик таблицы) заключается в том, что И пишется только в Род. П. Зато в словах из 2 столбика не бывает окончания Е.

2-го склонения
Правописание окончаний ИС 2 скл. определяется по тому же принципу:
| Падеж | ИС муж. и жен. рода с окончанием -о, -е | Слова на -ий, -ие (основа на -и, оконч -е) |
|---|---|---|
| Именительный | овраг, русл-О, донц-Е, иней | калий, мнениЕ |
| Родительный | овраг-А, русл-А, донц-А, ине-Я | калиЯ, мнениЯ |
| Дательный | овраг-У, русл-У, донц-У, ине-Ю | калиЮ, мнениЮ |
| Винительный | овраг, русл-О, донц-Е, иней | калий, мнениЕ |
| Творительный | овраг-ОМ, русл-ОМ, донц-ЕМ, ине-ЕМ | калиЕМ, мнениЕМ |
| Предложный | в овраг-Е, о русл-Е, надонц-Е, вине-Е | в калиИ, о мнениИ |

3-го склонения
В этой категории с гласными флексий гораздо проще:
- все слова пишутся по одному принципу;
- в окончаниях нет гласной е.
| Падеж | ИС жен. рода с нулевой флексией |
|---|---|
| Именительный | мышь, мелочь, ртуть |
| Родительный | мыш-И, мелоч-И, ртут-И |
| Дательный | мыш-И, мелоч-И, ртут-И |
| Винительный | мышь, мелочь, ртуть |
| Творительный | мышь-Ю, мелоч-Ю, ртуть-Ю |
| Предложный | о мыш-И, о мелоч-И, о ртут-И |
Падежные окончания в фамилиях и названиях
Собственные ИС – фамилии и географические названия – склоняются по особому типу
Поэтому на их окончания, для которых есть особое правило, обращают внимание
- Фамилии славянского происхождения с основой на -ин, -ын, -ов или -ев в Тв.п. – пишут флексию по типу прилагательного: с Ларин-ЫМ, Судницын-ЫМ, Воробьев-ЫМ, Сидоров-ЫМ.
- В иностранных фамилиях с такой же основой в той же форме – ОМ: Дарвин-ОМ.
- Географические название с теми же основами пишут с окончаниями обычных имен существительных 2 скл.: под Таллин-ОМ, Львов-ОМ.
Именно поэтому отличается написание названий городов, носящих фамилии исторических личностей, и самих фамилий:
- Комитет возглавлен М.И. Калининым (государственный деятель времен революции) – рядом с Калинином (город – теперь Тверь).
- Отмечен товарищем С.М. Кировым (революционер, политический деятель) – где-то под Кировом (областной центр России)
- С композитором и химиком А. Бородиным – исторические места под Бородином
Обособление синтаксически конструкций
Часто встречается такая пунктуационная ошибка ‑ неправильно расставленные знаки препинания в предложениях, содержащих деепричастные и причастные обороты. Причина кроется в неумении отличать их друг от друга, определять границы данных конструкций, находить слово, к которому они относятся.
Выясним, при каких условиях выделяются деепричастный и причастный оборот. Приведем существующие в языке правила с примерами.
Причастный оборот
Поясняет существительное или местоимение, является определением, обособляется, если:
- относится к личному местоимению: Убаюканный нежными словами матери, он крепко спал. Меня, знающего каждую тропинку в окружающей местности, назначили старшим разведгруппы.
- стоит после определяемого существительного: Солдат, оглушённый снарядом, упал на поле боя.
- имеет обстоятельственное значение причины или уступки: Утомившиеся после долгой дороги, туристы продолжали путь. Туристы продолжали путь (несмотря на что?), хотя утомились после долгой дороги. Предоставленные самим себе, дети оказались в трудном положении.
Дети оказались в трудном положении (почему?), поскольку предоставлены самим себе.

Деепричастный оборот
Обозначает дополнительное действие глагола-сказуемого, является обстоятельством, обособляется всегда: Вздымая волны, бушевало море. Старик шёл, прихрамывая на одну ногу.
Важно! Исключением являются обороты, перешедшие в разряд устойчивых выражений, как-то: затаив дыхание, сломя голову, высунув язык, спустя рукава. Сравните два предложения:
Сравните два предложения:
- Высунув язык, собака тяжело дышала (Собака высунула язык).
- Мальчик мчался высунув язык (бежал быстро).
В первом случае в предложении присутствует деепричастный оборот. Во втором ‑ выражение «высунув язык» имеет переносное значение. Оно легко заменяется одним словом, наречием «быстро», следовательно, является фразеологизмом, который не обособляется.
Видео:7 задание ЕГЭ // Грамматические нормы причастия, деепричастия // ЕГЭ РУССКИЙ ЯЗЫК 2022Скачать

Правописание безударных падежных окончаний
Правописание безударных падежных окончаний имен существительных зависит от их склонения. Чтобы определиться с безударным окончанием существительного, выполните следующие шаги:
- Поставьте существительное в форму единственного числа И. п.
- Определите тип его склонения.
- Определите нужные окончания существительного по падежам, подставив вместо него соответствующее проверочное слово, как показано на примерах в таблице.
| Склонение | Проверочное слово | Примеры |
| 1 склонение | стена | корона (стене/короне – Д. п.) |
| 2 склонение | стол | рыцарь (столу/рыцарю – Д. п.) |
| 3 склонение | степь | мышь (о степи/о мыши – П.п.) |
| Особая группа существительных на -мя, -ие, -ия | путь (для Р. п., Д. п., П. п.) | время (пути/времени – Р. п.) |
- 1. Склонение имен существительных
- 2. Правописание безударных падежных окончаний имен существительных
- 3. Существительные 3 склонения
Значение правильного использования окончаний
Правильное использование окончаний в русском языке имеет важное значение для ясного и точного выражения мыслей. Неправильное использование окончаний может привести к недопониманию текста и искажению его смысла
Корректное написание окончаний помогает передать точное значение слова и его грамматическую роль в предложении.
Окончания являются неотъемлемой частью слова и могут изменяться в зависимости от рода, числа, падежа и времени. При правильном использовании окончаний текст выглядит грамматически правильным и приятным для чтения. Неправильное использование окончаний, в свою очередь, может вызвать затруднения в понимании текста и снижает его качество.
Например, если в предложении использовано неправильное окончание множественного числа, это может привести к путанице и несоответствию между субъектом и глаголом. Также, неправильное использование падежных окончаний может вызвать непонимание и изменить значение слова.
Правильное использование окончаний также способствует ясности и точности выражения своих мыслей. Слова и предложения с правильно использованными окончаниями звучат более грамматически правильно и профессионально
Это особенно важно в сфере коммуникации, где точное передача мыслей и идей играет важную роль
В целом, использование правильных окончаний важно для ясного и грамотного написания текста. Оно помогает избежать путаницы, снижает вероятность неправильного понимания текста и придает ему профессиональный вид
Поэтому, стоит обращать особое внимание на правильное использование окончаний при написании текстов на русском языке
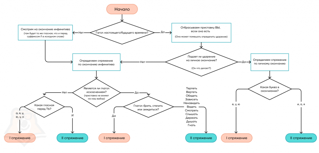
Спряжение
Пройдемся по алгоритму:
- Если глагол прошедшего времени, то смотрим на букву перед суффиксом Л. Она будет такой же, как и в инфинитиве* глагола. Теперь можем переходить сразу к таблице в пункте 4;
- Если глагол настоящего или будущего времени, отбрасываем приставку ВЫ (если она есть), так как она забирает ударение;
- Если у глагола ударное личное* окончание, спряжение определяем по таблице ударных личных окончаний:
| I спряжение (е, у, ю) | I спряжение (е, у, ю) | II спряжение (и, а, я) | II спряжение (и, а, я) | |
| ед. ч. | мн. ж | ед. ч. | мн. ж | |
| I лицо | у (ю): я крадУ | ем: мы крадЕМ | у (ю): я слежУ | им: мы следИМ |
| II лицо | ешь: ты крадЕШЬ | ете: вы крадЕТЕ | ишь: ты следИШЬ | ите: вы следИТЕ |
| III лицо | ет: он (она, оно) крадЕТ | ут(ют): они крадУТ | ит: он (она, оно) следИТ | ат (ят): они следЯТ |
- Если же ударение не падает на личное окончание, то определяем по этой таблице инфинитивов:
| I спряжение | II спряжение (и, а, я) | |
| К спряжению относятся все глаголы с окончанием на… | — ать, -ять, -ыть, -уть, -еть, -ють | -ить |
| Включая глаголы (исключения)… | БритьСтелитьЗиждитьсяЗыбиться | ТерпетьВертетьОбидетьЗависетьНенавидетьВидетьСмотретьСлышатьДержатьДышатьГнать |
Важное замечание: побрить, постелить, претерпеть, поддержать ТОЖЕ исключения, приставки не делают из исключений “неисключения”. Также давайте посмотрим на блок-схему
Нужно пройтись по ней несколько раз, чтобы четко запомнить алгоритм
Также давайте посмотрим на блок-схему. Нужно пройтись по ней несколько раз, чтобы четко запомнить алгоритм.

Суффиксы -ова- (-ева-), -ыва- (-ива-) в инфинитиве и в форме прошедшего времени
Какую букву написать в слове исповед…вать? И вообще, как выбрать суффикс — -ова- (-ева-), -ыва- (-ива-)? Всё просто: ставим глагол в форму 1-го лица ед. ч. наст. вр. и смотрим, на что он заканчивается: исповедую. Если на конце будет -ую (-юю), то выбираем -ова- (-ева). В противном случае пишем -ыва- (-ива-). Вот еще примеры:
- командовать (командую),
- воевать (воюю),
- разведывать (разведываю),
- заглядывать (заглядываю).
Есть одно но
Если у глагола ударение падает на -ва́-, то у него именно такой суффикс. И его легко спутать с -ова- (-ева-), -ыва- (-ива-). Глаголы с ударным -ва- мы проверяем изменением вида глагола. Тогда нужная нам гласная встает под ударение и отчетливо слышится.
Глаголы совершенного вида обозначают завершенное действие и отвечают на вопрос что сделать?, а глаголы несовершенного вида — неоконченное действие и отвечают на вопрос что делать?
Вот пример. Мы не знаем, что писать в глаголе разв…вать (ум). Но мы видим ударный суффикс -ва-. Меняем вид глагола: разви́ть (ум). Значит в нашем случае надо писать и. Вот еще пример: запива́ть (запи́ть).
Изучение правописания окончаний
Изучение правописания окончаний является важным аспектом русского языка. Знание правил правописания помогает избегать ошибок при написании слов и улучшает качество письменной речи.
Правописание окончаний зависит от различных факторов, таких как падеж, число, род и склонение слова. Существует несколько основных правил, которые позволяют определить правильное написание окончаний в различных ситуациях.
Падежные окончания. Корректное написание окончаний в разных падежах позволяет правильно выражать смысл предложения и передавать правильное ударение. Например, в родительном падеже единственного числа женского рода существительных окончание обычно заменяется на «-и».
Числовые окончания
Правописание окончаний в зависимости от числа важно для корректного выражения количественных понятий. Например, окончание слова «ручка» меняется на «-ок» во множественном числе.
Родовые окончания
Родовые окончания помогают указать половину рода существительных и прилагательных, а также образовывать формы с согласованными окончаниями в предложении. Например, винительный падеж мужского рода единственного числа заканчивается на «-а» или «-я», а в женском роде — на «-у» или «-ю».
Склонение окончаний. В русском языке существуют различные склонения существительных, прилагательных и причастий. Знание склонений позволяет правильно использовать окончания в соответствии со словоформой. Например, женские и средние существительные во втором склонении имеют окончания «-и» в родительном падеже множественного числа.
Изучение правописания окончаний требует много практики и усилий. Однако, оно является неотъемлемой частью овладения русским языком и поможет сделать письменную речь более грамотной и выразительной.
Правописание окончаний имен существительных в русском языке
Русский язык, наравне со многими индоевропейскими, семитскими и саамскими языками, относится к числу флективных языков. Это значит, что слова в этих языках состоят из морфем, а также изменяются по смыслу в зависимости от их форм.
Имена существительные в языках данного типа имеют характерную особенность — возможность склонения.
Правописание морфем в русском языке зависит от этих трех факторов. Наибольшей мобильностью в написании обладают окончания, которые могут полностью видоизменяться в зависимости от использованного числа, рода или падежа.
Число имени существительного бывает:
- единственное;
- множественное.
Род имени существительного бывает:
- мужской;
- женский;
- средний;
- общий.
Падеж имени существительного бывает:
- именительный;
- родительный;
- дательный;
- винительный;
- творительный;
- предложный.
Правила для падежных окончаний
Окончания бывают:
- ударные;
- безударные.
Ударные падежные окончания пишутся так же, как и слышатся. Они находятся в позиции, когда проверять правильность написания окончания дополнительно не требуется. Безударные окончания требуют дополнительной проверки.
В единственном и множественном числе
В ошибкоопасных падежах нельзя ориентироваться на произношение, так как на гласную в словах с такими падежами не падает ударение. Следует руководствоваться правилами для каждого склонения.
Первое склонение единственного числа — это существительные мужского и женского рода с окончаниями –А/-Я в И.п.
Существительные первого склонения пишутся с:
- И в родительном падеже;
- Е в дательном и предложном падежах, кроме слов на -ИЯ.
Второе склонение единственного числа — это существительные мужского рода с нулевым окончанием и среднего рода с окончаниями –О/-Е в И.п.
Существительные второго склонения пишутся с:
- И в родительном и дательном падежах;
- Е в предложном падеже, кроме слов на –ИЯ, -ИЙ, -ИЕ.
Третье склонение единственного числа — это существительные женского рода, которые заканчиваются на шипящие или мягкие согласные, а также имеют нулевое окончание в И.п.
Существительные третьего склонения в родительном, дательном и предложных падежах всегда пишутся с буквой И в окончании.
Следует также обращать внимание на различия форм в предложном падеже, если имя существительное относится к среднему роду и оканчивается на –ИЕ и –ЬЕ. В первом варианте при склонении будет оставаться буква И, а во втором — буква Е
Склонение имен существительных в русском языке зависит не только от рода и падежа, но и от числа. Существительные во множественном числе будут отличаться от единственного написанием окончаний.
Первое склонение множественного числа — это существительные мужского и женского рода с окончаниями -Ы/-И в И.п.
Существительные первого склонения множественного числа пишутся с:
- нулевым окончанием в родительном падеже;
- -Ы/-И и нулевым окончанием в винительном падеже.
Второе склонение множественного числа — это существительные мужского и среднего родов с окончаниями –А/-Я/-Ы/-И в И.п.
Существительные второго склонения множественного числа пишутся с:
- -ОВ/-ЕВ и нулевым окончание в родительном падеже;
- -А/-Я/-Ы/-И/-ЕЙ/-ОВ в винительном падеже.
Третье склонение множественного числа — это существительные женского рода, которые заканчиваются на шипящие или мягкие согласные в основе, а также имеют окончание -И в И.п.
Существительные третьего склонения множественного числа пишутся с:
- -ЕЙ в родительном падеже;
- -И/-ЕЙ в винительном падеже.
Окончания в остальных падежах совпадают во всех склонениях:
- -АМ/-ЯМ в дательном падеже;
- -АМИ/-ЯМИ в творительном падеже;
- -АХ/-ЯХ в предложном падеже.
Также следует обратить внимание на следующие моменты:
- в именах существительных в родительном падеже множественного числа после шипящих не пишется буква Ь;
- пишется –ИЙ в безударном положении и –ЕЙ в ударном;
- у существительных, имеющих окончания –ИЯ/-ИЕ в единственной форме, во множественном числе всегда пишется –ИЙ.
Правописание с НЕ
Обе части речи пишутся с НЕ слитно, если не употребляются без неё, к примеру: невзлюбивший, ненавидя.
В остальных случаях деепричастие с не пишется всегда раздельно, кроме слов с приставкой недо-, имеющей значение «меньше, чем положено», «некачественно», например недосмотрев за ребёнком. Сравните: не досмотрев фильм, то есть не закончив смотреть фильм.
Частицу «не» следует писать раздельно с краткой формой причастий (не вышиты), а также с полной при наличии поясняющих слов (не изданный вовремя роман), отрицания (далеко, вовсе, никогда, нисколько, ничуть и другие) или противопоставления (не начатый, а законченный).
Видео:Урок 1. Активные причастия (настоящее время) || ПричастияСкачать

Проверь себя
Задание 1.Укажите вариант(ы) ответа(ов), в котором(ых) во всех словах одного ряда пропущена одна и та же буква. Ответа может не быть.
- располож_нная, незабыва_мая
- жал_щий (куст), мол_щийся
- ненавид_щий, зижд_щийся
- обгрыз_нное (яблоко), друж_т (дети)
Задание 2.Укажите вариант(ы) ответа(ов), в котором(ых) во всех словах одного ряда пропущена одна и та же буква. Ответа может не быть.
- куша_шь, кле_шь
- хоч_т, (он) леле_т
- просе_нная, стро_щиеся
- приемл_мый, организу_мый
(Подсказка: приемл_мый образовано от принимать).
Задание 3.Укажите вариант(ы) ответа(ов), в котором(ых) во всех словах одного ряда пропущена одна и та же буква. Ответа может не быть.
- тле_т (уголь), движ_мый
- убега_т, зала_т (собака)
- преобразу_мый, слыш_вший
- зыбл_щийся, внемл_щий
Задание 4.Укажите вариант(ы) ответа(ов), в котором(ых) во всех словах одного ряда пропущена одна и та же буква. Ответа может не быть.
- прострел_нная рука, обстрел_нный заяц
- пристрел_нная утка, застрел_нный волк
- настрел_нной дичи, отстрел_нный палец
- пристрел_нное оружие, растрел_нный пленный
Задание 5.Укажите вариант(ы) ответа(ов), в котором(ых) во всех словах одного ряда пропущена одна и та же буква. Ответа может не быть.
- вывал_нный из мешка, вывал_нный в грязи
- выкач_нный воздух, выкач_нный бочонок
- замеш_нный на масле, замеш_нный в историю
Ответ: 1 — 2; 2 — 2, 3, 4; 3 — 2, 4; 4 — 2, 4; 5 — ответа нет.
Суффиксы деепричастий
Суффиксы деепричастий несовершенного вида
Деепричастия несовершенного вида образуются от основы настоящего времени глаголов этого же вида с помощью формообразующего суффикса -а/-я:
- (что делать?) спускаться — спускаются — (что делая?) спускаясь по лестнице;
- колыхать — колышут — колыша воду;
- щекотать — щекочут — щекоча щеку;
- управлять — управляют — управляя персоналом.
Суффиксы деепричастий совершенного вида
От основы инфинитива совершенного вида образуются деепричастия с помощью формообразующих суффиксов -в-, -вши-, -ши-:
- поблагодарить — поблагодарив за теплый прием;
- запыхаться — запыхавшись от быстрого бега;
- принести — принёсши новость.
Рассмотрим подробнее, от чего зависит, какой суффикс выбрать в образовании деепричастия.
1. Если основа производящей формы глагола совершенного вида заканчивается гласным, то деепричастие имеет суффикс -в-:
- составить — составив план;
- укрепить — укрепив стену.
2. Суффикс -вши- образует деепричастия от возвратных глаголов с основой на гласный:
- сознаться — сознавшись в обмане;
- остаться — оставшись на пару минут.
В морфемном составе деепричастий, образованных от возвратных глаголов с основой на согласный, укажем формообразующий суффикс -ши-:
- увлечься — увлекшись идеей;
- запечься — запёкшись на огне;
- обжечься — обжёгшись паром.
Методические аспекты обучения написанию окончаний прилагательных
С целью профилактики ошибочного написания окончаний прилагательных учителю необходимо организовать специальную систему тренировочных упражнений, которые помогут ученикам отработать навыки правописания. В частности, учитель может использовать следующие задания:
- Просклоняй имя прилагательное, выдели окончания и объясни их правописание.
- Сгруппируй прилагательные по видам орфограмм (в корне, приставке, флексии), объясни выбор того или иного написания.
- Составь таблицу «Правописание окончаний прилагательных», заполни ее примерами.
- Вставь пропущенные буквы в окончании прилагательных, графически объясни их выбор.
- Исправь ошибки, допущенные в написании окончаний прилагательных, запиши данные слова в исправленном виде, обозначь условия выбора орфограмм.
Организуя работу в группах, учитель может предложить сравнить окончания разных форм прилагательных, сделать вывод о совпадении некоторых падежных окончаний, стремлении русского языка к унификации падежных форм.
Данные типы упражнений применимы и при повторении данной орфограммы во время изучения норм правописания окончаний причастий, поскольку они подчиняются тем же принципам.
Основные правила русского языка
Основные трудности при написании причастий и деепричастий возникают при выборе слитного или раздельного написания с не-, при выборе гласной и в написании -н-/-нн- в суффиксах.
Два н (нн) пишется в суффиксах полных страдательных причастий, если они имеют приставку и/или пояснительное слово: Исправленное сочинение (на написание нн влияет приставка «ис-»). Правленное (кем?) мною сочинение (на написание нн влияет зависимое слово «мною»).
Два н (нн) также пишется в полных бесприставочных причастиях, образованных от глаголов совершенного вида (данный, сломанный, лишенный и др.) и в некоторых причастиях, образованных от глаголов несовершенного вида (виданный, слыханный и др.).
Также сравним: крашеный пол (прилагательное) — некрашеный пол (прилагательное, наличие приставки не- не влияет на написание н/нн) — невыкрашенный пол (причастие).
Одна н (н) пишется в кратких формах страдательных причастий: Я была взволнована этим сообщением.
























